Desain Dan Analisa Algoritma Pertemuan 13

 Assalamualaikum Wr. Wb

Nama    : Riyan Wibowo
NIM      : 3420210016
Prodi     : Teknik Informatika

Berikut Ini Tugas Pertemuan 13 Yang Saya Kerjakan :

Operasi Larik

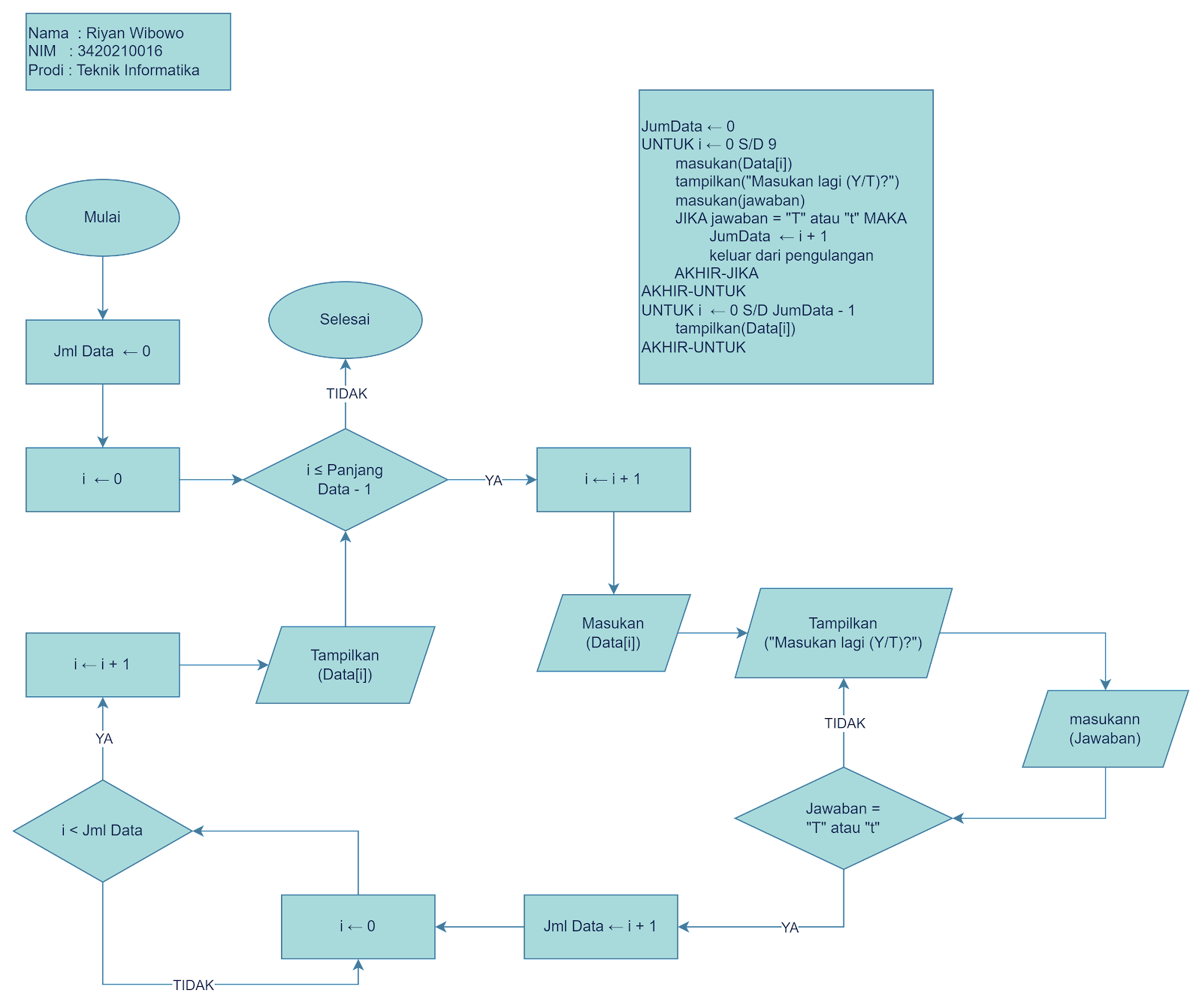
Memasukan Data Ke Larik Melalui Keyboard

Draw.io (FlowChart)



Netbeans / Program



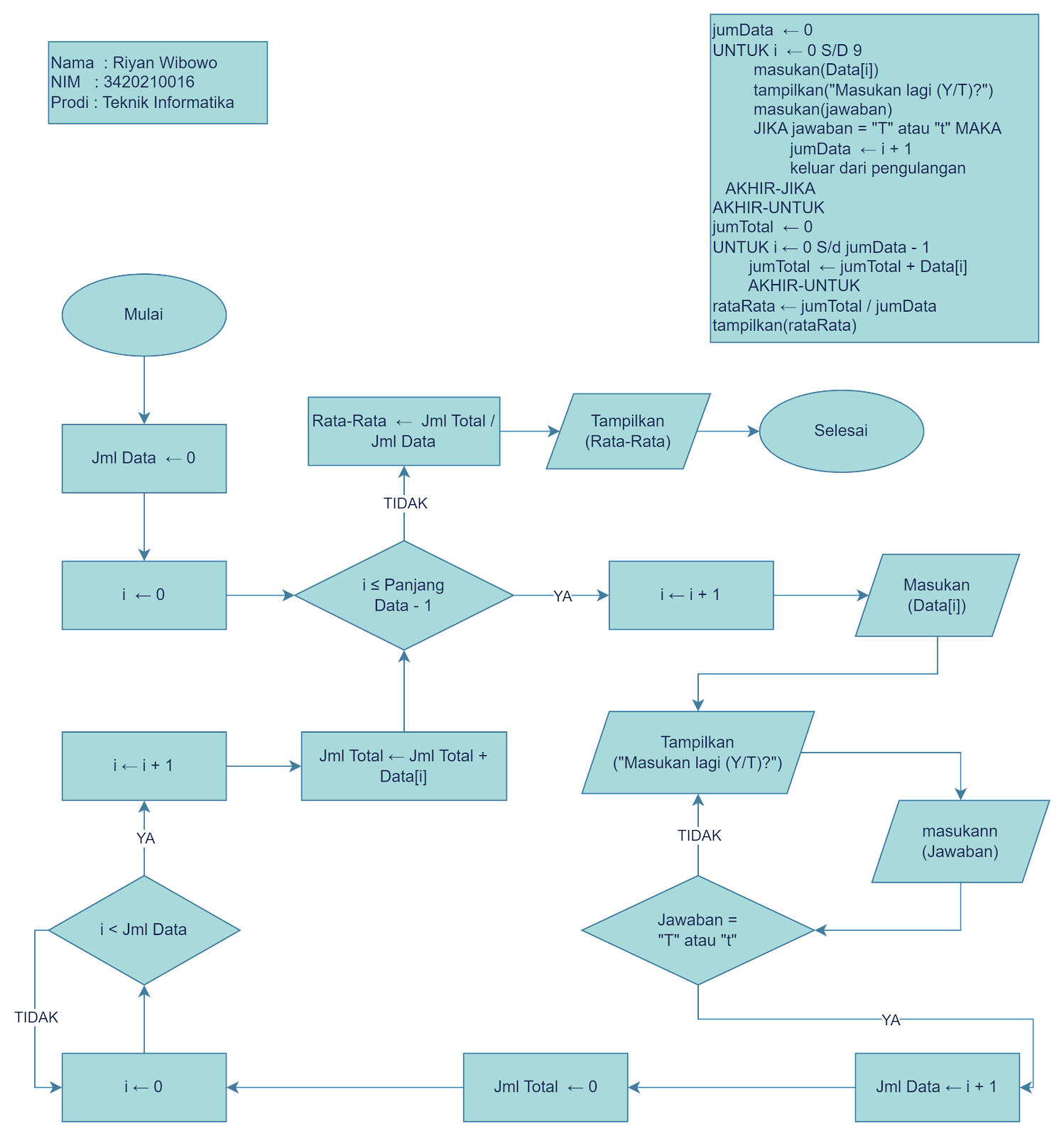
Memperoleh Nilai Rata-Rata Dalam Larik

Draw.io (FlowChart)




Netbeans / Program



Memperoleh Nama Bulan

Draw.io (FlowChart)



Netbeans / Program



Menampilkan Permutasi Tiga Orang

Draw.io (FlowChart)



Netbeans / Program



Komentar

Postingan populer dari blog ini

Desain Dan Analisa Algoritma Pertemuan 10

Desain Dan Analisa Algoritma Pertemuan 11